文章
文章
搜索
首页
关于我们
企业文化
信息公开
服务流程
联系方式
人才招聘
首页
>>
信息公开
>>
报告信息公开
>>
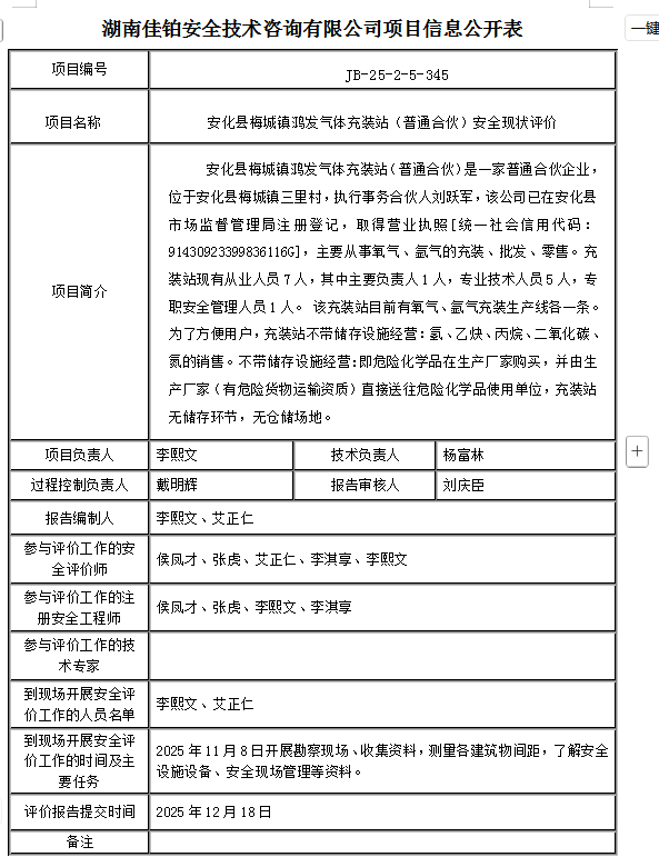
安化县梅城镇鸿发气体充装站(普通合伙)安全现状评价
详细内容
安化县梅城镇鸿发气体充装站(普通合伙)安全现状评价
安化县梅城镇鸿发气体设计总平面图.pdf
(已瘦身)2安化县梅城镇鸿发气体充装站(普通合伙)安全现状评价报告2025.12 (1).pdf
上一篇
湖南云天检测技术有限公司易制爆危险化学品试剂储存场所 治安防
下一篇
益阳市赫山区南岭加油站安全现状评价