文章
文章
搜索
首页
关于我们
企业文化
信息公开
服务流程
联系方式
人才招聘
首页
>>
信息公开
>>
报告信息公开
>>
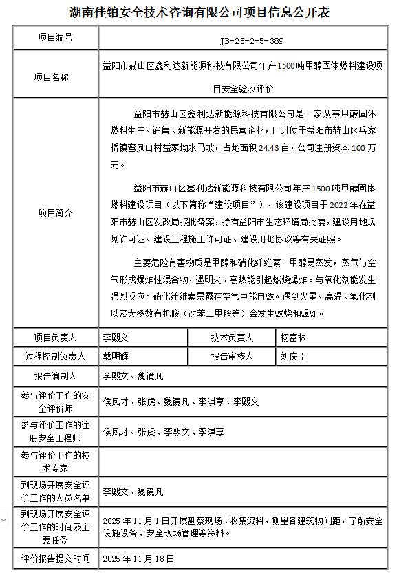
益阳市赫山区鑫利达新能源科技有限公司年产1500吨甲醇固体燃料建设项目安全验收评价
详细内容
益阳市赫山区鑫利达新能源科技有限公司年产1500吨甲醇固体燃料建设项目安全验收评价
03佳铂公司益阳市赫山区鑫利达新能源科技有限公司验收评价报告.pdf
(已瘦身)鑫利达竣工图纸扫描件(1).pdf
上一篇
安化顺安加油站(有限合伙)安全现状评价
下一篇
安化县龙滨加油站安全现状评价报告