文章
文章
搜索
首页
关于我们
企业文化
信息公开
服务流程
联系方式
人才招聘
首页
>>
信息公开
>>
报告信息公开
>>
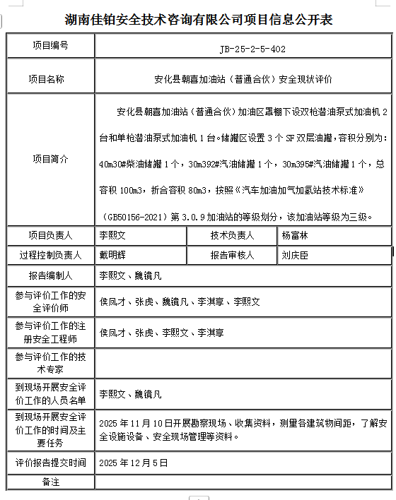
安化县朝喜加油站(普通合伙)安全现状评价
详细内容
安化县朝喜加油站(普通合伙)安全现状评价
(已瘦身)02安化朝喜加油站现状评价报告2025 (12.31).pdf
安化县朝喜加油站设计图纸.pdf
上一篇
安化县龙滨加油站安全现状评价报告
下一篇
湖南鲁清新能源有限公司沅江市草尾镇加油站安全现状评价报告