文章
文章
搜索
首页
关于我们
企业文化
信息公开
服务流程
联系方式
人才招聘
首页
>>
信息公开
>>
报告信息公开
>>
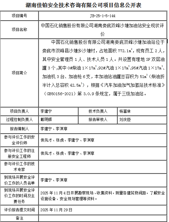
中国石化销售股份有限公司湖南娄底双峰沙塘加油站安全现状评价
详细内容
中国石化销售股份有限公司湖南娄底双峰沙塘加油站安全现状评价
1、中国石化销售股份有限公司湖南娄底双峰沙塘加油站安全现状评价报告.pdf
上一篇
宜章县广汇石化有限公司安全现状评价
下一篇
中国石化销售股份有限公司湖南娄底双峰杨树加油站安全现状评价