文章
文章
搜索
首页
关于我们
企业文化
信息公开
服务流程
联系方式
人才招聘
首页
>>
信息公开
>>
报告信息公开
>>
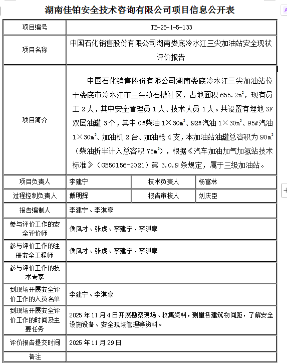
中国石化销售股份有限公司湖南娄底冷水江三尖加油站安全现状评价报告
详细内容
中国石化销售股份有限公司湖南娄底冷水江三尖加油站安全现状评价报告
1、中国石化销售股份有限公司湖南娄底冷水江三尖加油站安全现状评价报告.pdf
上一篇
中国石化销售股份有限公司湖南娄底双峰三塘铺加油站安全现状评价
下一篇
中国石化销售股份有限公司湖南娄底涟源 杨家滩加油站安全现状评