文章
文章
搜索
首页
关于我们
企业文化
信息公开
服务流程
联系方式
人才招聘
首页
>>
信息公开
>>
报告信息公开
>>
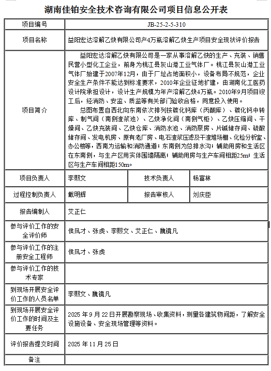
益阳宏达溶解乙炔有限公司产4万瓶溶解乙炔生产项目安全现状评价报告
详细内容
益阳宏达溶解乙炔有限公司产4万瓶溶解乙炔生产项目安全现状评价报告
附图合并.pdf
(已瘦身)01益阳宏达溶解乙炔有限公司年产4万瓶溶解乙炔生产项目报告2025.11.19.pdf
上一篇
益阳市传祺新能源科技有限公司年产5000吨甲醇固体燃料扩建工
下一篇
湖南永州蓝山县楠市加油站安全预评价报告