文章
文章
搜索
首页
关于我们
企业文化
信息公开
服务流程
联系方式
人才招聘
首页
>>
信息公开
>>
报告信息公开
>>
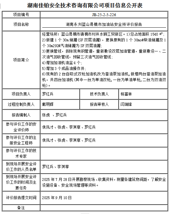
湖南永州蓝山县楠市加油站安全预评价报告
详细内容
湖南永州蓝山县楠市加油站安全预评价报告
09.10-备案稿-中国石化销售股份有限公司湖南永州蓝山县楠市加油站综合改造工程项目安全预评价报告(1) - 副本.pdf
上一篇
益阳宏达溶解乙炔有限公司产4万瓶溶解乙炔生产项目安全现状评价
下一篇
双牌城投项目管理有限公司双牌县上梧江加油站新建项目安全预评价