文章
文章
搜索
首页
关于我们
企业文化
信息公开
服务流程
联系方式
人才招聘
首页
>>
信息公开
>>
报告信息公开
>>
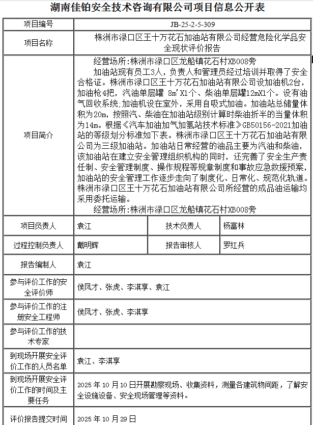
株洲市渌口区王十万花石加油站有限公司经营危险化学品安全现状评价报告
详细内容
株洲市渌口区王十万花石加油站有限公司经营危险化学品安全现状评价报告
王十万花石加油站.pdf
上一篇
攸县海沃石化有限公司经营危险化学品安全现状评价报告
下一篇
湖南华纯材料科技有限公司重大危险源辨识及分级评估报告