文章
文章
搜索
首页
关于我们
企业文化
信息公开
服务流程
联系方式
人才招聘
首页
>>
信息公开
>>
报告信息公开
>>
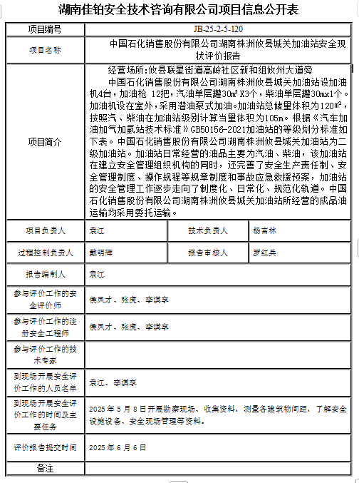
中国石化销售股份有限公司湖南株洲攸县城关加油站安全现状评价报告
详细内容
中国石化销售股份有限公司湖南株洲攸县城关加油站安全现状评价报告
攸县城关.pdf
上一篇
中国石化销售股份有限公司湖南株洲攸县城中加油站安全现状评价报
下一篇
中国石化销售股份有限公司湖南株洲醴陵石子岭加油站安全现状评价