文章
文章
搜索
首页
关于我们
企业文化
信息公开
服务流程
联系方式
人才招聘
首页
>>
信息公开
>>
报告信息公开
>>
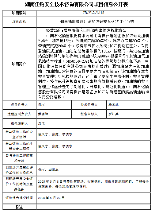
湖南株洲醴陵江源加油站安全现状评价报告
详细内容
湖南株洲醴陵江源加油站安全现状评价报告
江源.pdf
上一篇
中国石化销售股份有限公司湖南株洲攸县菜花坪加油站安全现状评价
下一篇
株洲醴陵桎水嘴加油站安全现状评价报告