文章
文章
搜索
首页
关于我们
企业文化
信息公开
服务流程
联系方式
人才招聘
首页
>>
信息公开
>>
报告信息公开
>>
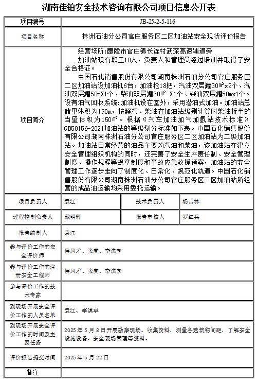
株洲石油分公司官庄服务区二区加油站安全现状评价报告
详细内容
株洲石油分公司官庄服务区二区加油站安全现状评价报告
官庄二区.pdf
上一篇
株洲醴陵桎水嘴加油站安全现状评价报告
下一篇
宁远柏家坪加油站新增LNG燃气加气站 建设项目预评价报告