文章
文章
搜索
首页
关于我们
企业文化
信息公开
服务流程
联系方式
人才招聘
首页
>>
信息公开
>>
报告信息公开
>>
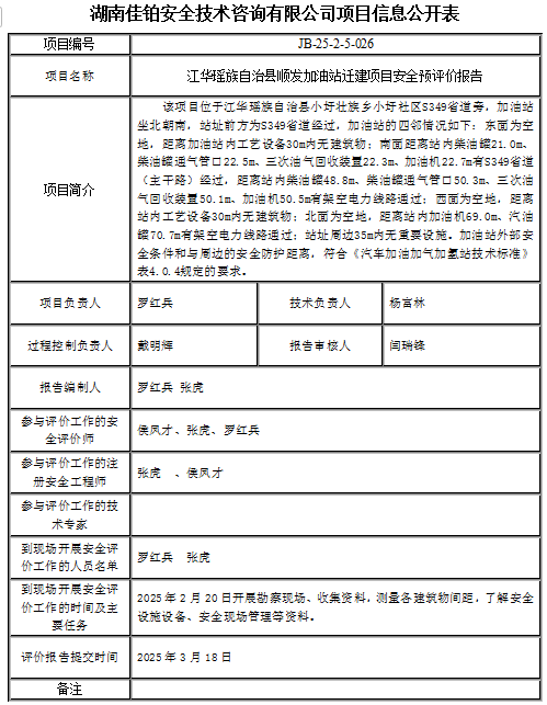
江华瑶族自治县顺发加油站迁建项目安全预评价报告
详细内容
江华瑶族自治县顺发加油站迁建项目安全预评价报告
03.19-总图-江华瑶族自治县(评价单位)_t3(4)(2).pdf
03.19-备案稿-江华县栋青加油站扩建项目安全预评价报告(1).pdf
上一篇
石门海螺水泥有限责任公司综合利用一般固废及替代燃料项目 安全
下一篇
江华瑶族自治县栋青加油站有限公司加油站扩建项目安全预评价报告